Schematics for VA7 revision of Mega Drive

From handycrafts to space flights. Discuss your various hobbies and interests here.
Post Reply
User avatar
Moduvator
Site Admin
Posts: 69
Joined: 16 Dec 2025, 22:10
Location: Atlantis
Contact:

Schematics for VA7 revision of Mega Drive

Post by Moduvator »

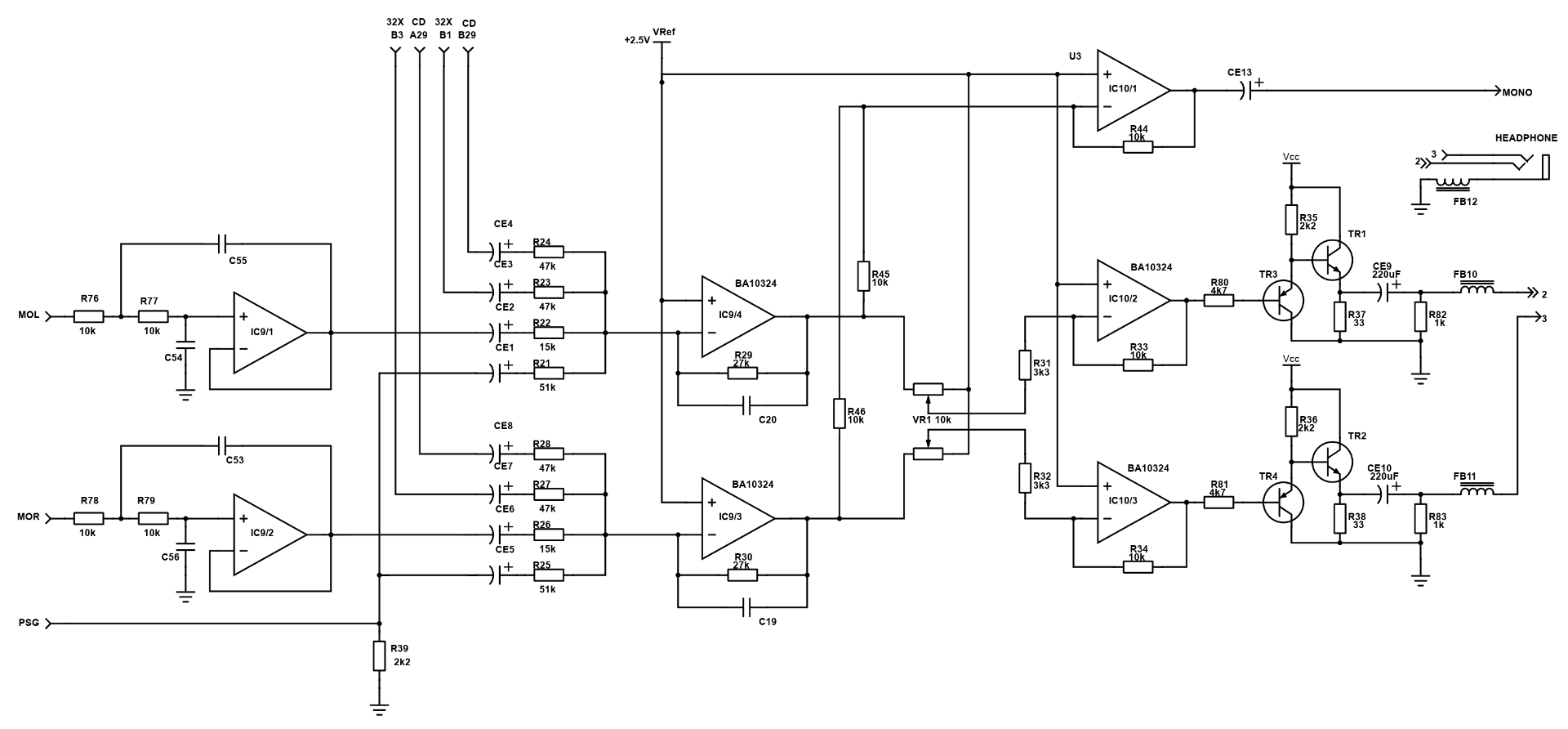
One of my hobbies is collecting various revisions of Mega Drive/Genesis systems which usually also involves mending them in one way or another.

VA7 Model 1 is quite peculiar in that regard as it's already basically a much more tightly integrated Model 2 system that's been shoehorned into a Model 1 case and suffers from all of the teething issues that Sega had with its audio system. I have had success in making it better by simply replacing the stock op-amps the console comes with from the factory and removing some of the heavy lowpass filtering which is probably a question for a different topic on its own, but as I was doing that I noted how there doesn't seem to be schematic diagrams for this particular revision so I decided to trace it out myself.

It's interesting how it really seems that whoever designed the circuit knew what they were doing (note the Sallen-Key low pass filter, for example) and it was ultimately the poor choice of components that plagued Mega Drive audio for a long time after that.

Hopefully, someone would find this useful. At least this could be a historical artifact which is exactly the kind of stuff that we collect here after all!
Attachments
M1_VA7_audio.png
Post Reply